KY开元集团官网入口
今天是:
设为首页
|
加入收藏
首页
学院概况
党团建设
工作动态
师资队伍
专业建设
教学科研
实训基地
校企合作
学生工作
联系我们
通知公告
新闻动态
图片新闻
通知公告
当前位置:
首页
>>
工作动态
>>
通知公告
>> 正文
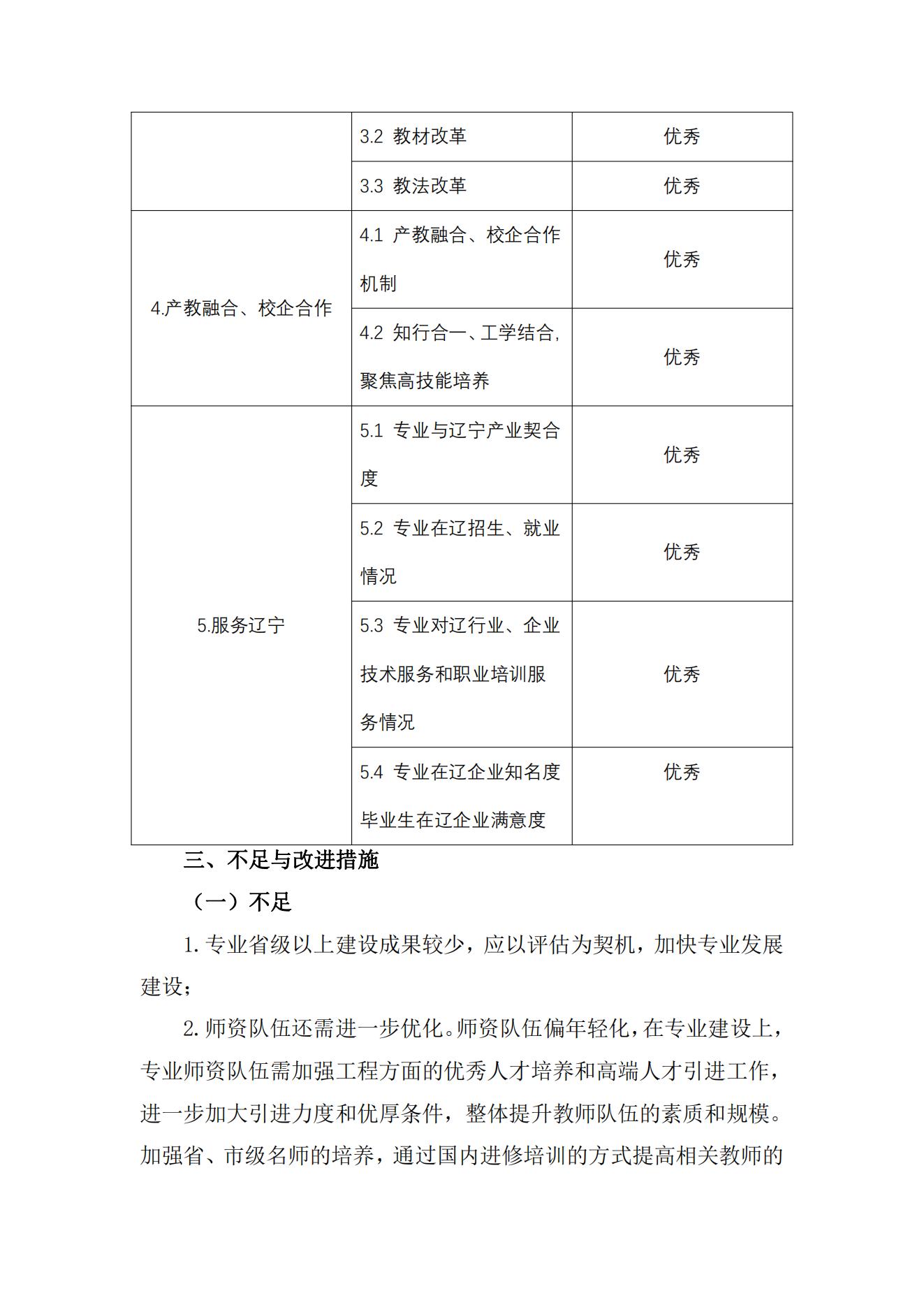
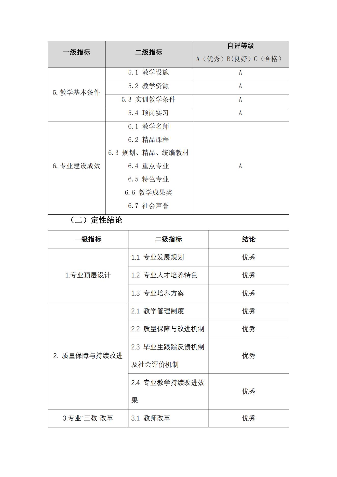
建设工程监理专业星级评估自评报告
发布日期:2021-10-30 作者:建筑工程系 来源: 本站 点击:
版权所有 @ KY开元集团官网入口
地址:沈阳市沈北新区虎石台开发区蒲硕路88号
ICP备案编号:辽ICP备