记者12日从市政府获悉,《西安市深化产教融合实施方案》印发,我市将充分发挥产业和教育资源优势,加快推动产教深度融合。力争到2023年,培育13个产教融合型企业,建设20个产教融合实训基地,打造13个市级职业教育集团(联盟),开设40个产教融合型重点专业,建设75个政产学研用协同育人项目。到2025年,教育和产业统筹协调发展的格局基本形成,体制机制创新取得新突破,产教融合发展迈上新台阶。
产教融合与构建“6+5+6+1”现代产业体系同步规划
《方案》指出,将产教融合作为一项重要工作纳入全市经济社会发展总体规划,贯穿到各个环节。将产教融合与构建“6+5+6+1”现代产业体系工作相结合,实现同步规划、同步实施。
统筹推进高等教育融入区域创新体系。支持西安交通大学、西北工业大学和西安电子科技大学创建世界一流大学,支持西北大学、长安大学、陕西师范大学等驻市高校发挥学科优势,建设一批世界一流的特色学科。大力发展现代农业、智能制造、高端装备、新一代信息技术、生物医药、节能环保等现代产业急需紧缺学科专业。加快推进西安交大创新港、西北工业大学翱翔小镇、西安电子科技大学西部电子谷等创新创业重点项目建设。打造以高新区为引领、“高新区+航天基地+沣东新城+大学城+科研院所”等区域为依托的科创大走廊,形成“创新增长极”。
依托“一核三带一通道多板块”产业空间布局,引导教育资源向产业聚集区流动,专业设置向产业门类看齐。逐步完善职业教育布局,在中心城区,重点发展现代服务业、新经济与新技术等学科专业;在近郊区县,重点发展现代农业、乡村振兴、区域经济等学科专业;在开发区,重点发展现代制造业、高科技、信息技术等学科专业。积极探索职业教育与区域发展新模式,支持高陵区依托陕汽总部、吉利汽车、潍柴动力等工业园区,引进优质教育资源,开展先行试点,建设产教融合示范园区,促进城乡一体化发展。
允许企业依法参与办学 鼓励建设实训基地
允许企业以独资、合资、合作等方式依法参与举办高等教育、职业教育,以资本、技术、管理等要素依法参与办学,并享有相应权利。积极探索职业学校股份制、混合所有制办学试点改革,支持企业和职业学校,公办和民办职业学校,合作举办混合所有制性质的职业学校或二级学院(系部)。鼓励企业(行业)在人才培养、就业创业、社会服务、文化传承等方面开展多形式的校企合作,积极参与学校专业布局、教材开发、课程设置、实习实训等。
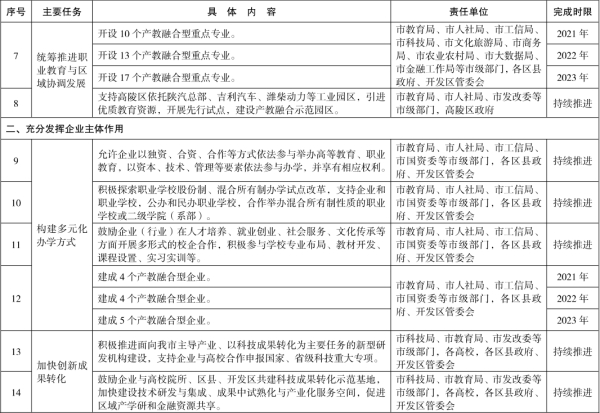
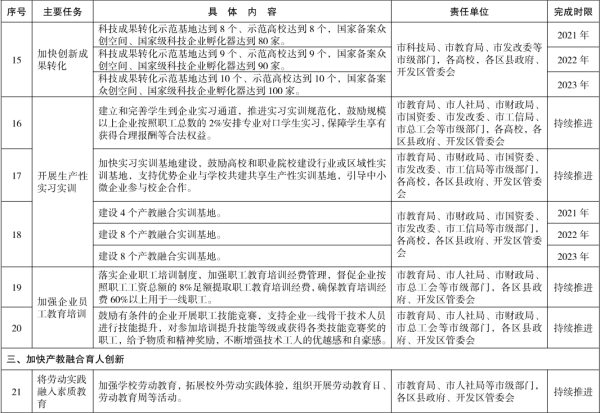
积极推进面向我市主导产业、以科技成果转化为主要任务的新型研发机构建设。到2023年,建成科技成果转化示范基地10个、示范高校10家,国家备案众创空间、国家级科技企业孵化器100家。
建立和完善学生到企业实习通道,推进实习实训规范化,鼓励规模以上企业按照职工总数的2%安排专业对口学生实习,保障学生享有获得合理报酬等合法权益。加快实习实训基地建设,鼓励高校和职业院校建设行业或区域性实训基地,支持优势企业与学校共建共享生产性实训基地,引导中小微企业参与校企合作。到2023年,建成20个高质量专业化产教融合实训基地。
加强企业员工教育培训。督促企业按照职工工资总额的8%足额提取职工教育培训经费,确保教育培训经费60%以上用于一线职工。鼓励有条件的企业开展职工技能竞赛,支持企业一线骨干技术人员进行技能提升。
完善学徒制相关政策 探索校企课程学分转换互认
将劳动实践融入素质教育。拓展校外劳动实践体验,组织开展劳动教育日、劳动教育周等活动。广泛开展职业教育劳模大讲坛、劳模进校园等活动,大力弘扬劳模精神、工匠精神。鼓励企业、院校建设职业体验中心,开展职业启蒙、职业体验教学,并积极向普通中小学、高校、市民开放。到2023年,建设120个职业体验中心
推进产教融合协同育人。全面推行职业院校现代学徒制、企业新型学徒制,进一步完善学徒制政策、标准、信用制度等。探索订单合作、工学交替模式培养育人,形成可复制经验向全市推广。鼓励开展本科层次职业教育试点。支持校企共同参与“1+X”证书制度试点。
鼓励区县、开发区建设区域技术技能培训中心,大力开展开放性、非学历社会培训。大力支持“互联网+教育培训”发展,鼓励教育培训机构、行业企业联合开发优质教育资源,支持和鼓励政府、高校和企业购买职业教育培训服务。探索开展高校和行业企业课程学分转换互认,实施基于产教融合组织共同标准的校企课程学分转换互认制度。
取消高等学校招收职业教育毕业生比例限制
深入落实考试招生制度。鼓励开展中高职、高职与本科以及中职与本科一体化人才培养试点,促进各类型人才的衔接贯通。落实职教高考制度,保持普通高中和中等职业学校招生规模大体相当,取消高等学校招收职业教育毕业生比例限制。支持企业与高等学校、职业学校开展定向招生、定向培养。推进技工院校招生录取纳入到全市中招平台。
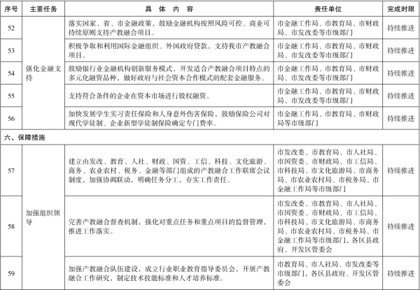
制定符合产教融合特点的教师、企业职工资格标准和专业技术职务(职称)评聘办法、评价体系。加大对参与产教融合的科研、教师等人员,在专利权、著作权等知识产权方面的激励力度。高校、职业院校教师依法取得与教学科研相关的社会服务产生的净收入不纳入学校工资总额基数。院校通过校企合作、技术服务、社会培训等所得收入的50%可用于进行绩效分配,不列入绩效总量,其余50%可用于院校公用经费。
产教融合重点工程试点企业可按投资总额30%比例抵免相关费用
实施产教融合重点工程,开展课题研究,争取示范试点,对示范试点单位在政策优惠、推荐支持、经验宣传等方面给予大力支持。建立产教融合项目库,加快发展产教融合项目,在项目立项、土地征用、资金申报等环节开辟绿色通道,优先给予安排。加大政府投入力度,对中央和省级财政资金支持的产教融合项目,市级财政给予优先配套。制定产教融合型企业、学校、专业、基地认证标准和评价办法,开展认证评价,建立认证目录,对通过认证的予以奖励、授牌,并向社会推介
对开展新型学徒制培训的企业,按照政策规定给予培训补贴。对产教融合型试点企业,按规定可按投资总额30%的比例,抵免当年应缴教育费附加和地方教育附加。允许按规定将企业职工教育经费支出和学生在企业实习期间的报酬在计算企业所得税应纳税所得额时扣除。企业投资或与政府合作建设职业学校、高等学校的建设用地,按教育用地管理,符合《划拨用地目录》的,可通过划拨方式供地,鼓励企业自愿以出让、租赁方式取得土地。
同时,强化金融支持。鼓励金融机构按照风险可控、商业可持续原则支持产教融合项目。鼓励银行业金融机构做好政府与社会资本合作模式的配套金融服务。支持符合条件的企业在资本市场进行股权融资。开展全市产教融合对接活动,每年引进6家规模以上企业与我市高校、职业(技术)学校开展合作,搭建教育培训、项目合作、技术研发等交流合作平台。






